drake-logo-wit.jpg (72207 Byte)


Stay Tuned

Last up date: 19-01-14
Letzte Aktualisering: 19.01.2014
Page 2
Phone: +49(0)5924-997337   Fax: +49(0)5924-997338  Mobile: +49-(0)1573-4023934
E-mail: dk4dds@t-online.de  Skype: marc.van.stralen 
DK4DDS All IN ONE SDR TRX Pages

The fully Integrated SDR TRX !!!

all_in_one_painted8.jpg (203310 Byte)

all_in_one_painted4.jpg (183035 Byte)

all_in_one_painted2.jpg (170375 Byte)

 

Be patience for down loading the files !

The videos below are in experimental phase and have to be edited in the near future!!!!!!!!!!

Click here to watch small demo picture(s) of my ALL IN ONE SDR TRX
Watch Picture 2

 

 

 

Introduction

The most of the to days commercial available SDR transceivers, and the home brew projects make use of an external PC and display/VDU or Lap Top’s and its external power supplies. When Using a external PC you have also need a key board and mouse.

In most cases you need also large 25 A external Power Supply for the SDR TRX when it has built in a 100 watt PA.

In addition to the external equipment/ peripheral  you have also connect everything together with for example: Fire wire, USB, Parallel, Serial, VDU, Power Supply Cables.

At the end you have lot equipment, cables and wiring around in your shack

Lot of problems with Software Defined Radio applications are reducible to the computers /laptops which are used.
They are to slow due all kind of existing other installed applications.

 

So I start looking for a small dedicated industrial Computer PC board which could built in easy in to my sdr trx with all the interfaces, (USB etc.) I needed for my ALL IN ONE SDR TRX.

Standard computer boards also mini ATX PC boards need relatve large power supplies(dimension) with several DC outputs: 12 V, + 5V, -5 V outputs.

 

So I start to look around and  specfied my needs!

What are my needs for this project?

  • Very small controller board (small Formfaktor)

  • Low power consumption max 2 A @ 12 V DC or less

  • Needs only One standard DC Power Input (12 VDC or 5 V DC)

  • Equiped with sufficient Serial and USB ports and at least one parallelport

  • Dual Core Processor
  • At least 4 GB  memory
  • Capable to handle SDR applications

I found one from aaeon (ASUS) which was looking very interesting for this purpose at :

TEXIM EUROPE http://www.texim-europe.com/products/aaeon has a very interesting industrial

3.5” SubCompact Board With Dual Core Intel® Atom™ D525 1,8GHz Processor in it´s delivery programme

the: TF-GENE-LN05-B10-03-AAE

Which I is very capable to handle my wishes

 

Einleitung

Bei die eigen Bau SDR Projekten finde Ich das Problem das die Rechner immer so groß sind und alle Kabel die da zu kommen.
Da über ist der Nachteil von eine externe PC das man auch noch ein separaten Bildschirm da zu brauchst.
Und bei ein moderne Laptop zu wenig Schnittstelle verfügbar hat. (meistens einige USB Schnittstelle und wider ein Separaten Netzteil(Ladegeräte) braucht.

So Habe ich vor meine erste SDR TRX ein Mini ATX Platinen und eingebauten mit Netzteil gebaut.  
Da ich nicht alleine über USB Schnittstelle verfügen möchte.
Auch da gibt es auch verschieden Kabeln welche von TRX Nach das Komputer laufen.

Und im Verhältnis ein großes ATX Netzteil einbauen muß und das ein solchen mini ATX Gleich wie ein Standard ATX Platinen Verschiedene Verzögerung Spannungen braucht +12 V, +5 V, -5 V.

Da ich für meine neue SDR Transceiver Projekt  All in One die notwendig Rechner im Gehäuse integrieren möchte zusammen mit das Bildschirm, Netzteilen und Endstufe habe ich gut überlegt mal wie man das einfachsten machen soll.

Mann Braucht ein Rechner mit ein sehr kleinen Formfaktor:

  • Wenig Strom verbraucht
  • Ein Standard üblichen Versorgung Spannung  benötigt
  • Verfügt über mehrere Serielle , USB Schnittstellen und Minimal ein Parallel Schnittstelle
  • Dual Core Prozessor
  • Geeignet ist für die Einsatz von SDR Applikationen

 

Der Firma Texim Europe http://www.texim-europe.com/products/aaeon   hat ein interssantes Industrielles Komputer Platine im Lieferprogramm:

3.5” SubCompact Board With Dual Core Intel® Atom™ D525 1,8GHz Processor
TF-GENE-LN05-B10-03-AAE

welche sehr gut geeichnet ist für meine SDR Wünschen

AAEON GENE-LN05 Rev. B  Platinen

  • Formfaktor 146 mm x 101.6 mm
  • Stromversorgung 12,9 V@1.5 A
  • CPU INTEL Atom D525 1.8 GHz Dual Core
  • DDR3Sockel (Max 4 GB)
  • 5 x USB Schnittstelle Intern
  • 2 x USB Schnittstelle Extern
  • 1 x Externe Serielle Schnittstelle
  • 5 x Interne Serielle Schnittstelle
  • 1 X Parallel Schnittstelle
  • 1x 2 CH HD (Audio Line In Line Out , Mikrofon)
  • 1 xPS/2 Port
  • 2 x GigabitLAN
  • 2 x Serial ATA
  • 8 bits Digitale I/O
  • 1 x Mini Card Schnittstelle
  • Touch Screen (4/5/8 wire-resistive)
  • VGA Schnittstelle

 

PDF Unterlagen AAEON GENE-N05 Rev. B   Platinen Herunterladen      PDF Handbuch Herunterladen

PDF Data Sheet AAEON GENE-N05 Rev. B   PCB Board Down Loaden    PDF Manual Down Loaden

industrial_control_component_side1.jpg (96136 Byte)

AAEON GENE CPU BOARD  Top Side
AAEON GENE CPU  PLATINEN Oben  Seit
e

industriaL-controller_rear.jpg (17393 Byte)

AAEON GENE CPU BOARD  Bottom Side
AAEON GENE CPU  PLATINEN Unten Seite

Construction of the CPU Module for the DK4DDS All IN ONE SDR TRX

Mechanical Construction STEPS of the of the complete RF (EMI) screened SDR CPU Module in home made dedicated metal box

computer_all_in_one_9.jpg (52256 Byte)

computer_all_in_one_29.jpg (70217 Byte)

computer_all_in_one_24.jpg (87104 Byte)

computer_all_in_one_33.jpg (91864 Byte)

There is also a 2,5" SATA 60 GB Solid State Hard Disk  Integrated in the CPU Module running Windows XP Professional

Ein SATA 2, 5 " 60 GB SSD (Solid StateDrive) ist natürlichauch in das Gehäuse integriert mit Windows XP professional als Betriebssytsem

computer_all_in_one_15.jpg (66496 Byte)

computer_all_in_one_21.jpg (50133 Byte)

CPU Module mounted on to the bottom plate of the 19 " DK4DDS All IN ONE SDR TRX   housing separated of all the other SDR electronics

computer_all_in_one_33.jpg (91864 Byte)

computer_module_mounted_on_to_bottom-trx_3.jpg (56969 Byte)

computer_all_in_one_31.jpg (50181 Byte)

7 "  Touch Display for the All in One SDR TRX to build in to the DK4DDS All IN ONE SDR TRX
7 Zoll Touch Display zum Einbau im DK4DDS All IN ONE SDR TRX
FAYTECH_T7_01.jpg (5677 Byte) TM-7-CONNECTOR.jpg (50574 Byte)
Ist erhältich vonhttp://www.reichelt.de/index.html?ACTION=3;ARTICLE=87444;SEARCH=FAYTECH%20T7%20SW
Available by: http://www.reichelt.com/index.html?ACTION=3;ARTICLE=87444;SEARCH=FAYTECH%20T7%20SW
Data Sheets Faytech Display in PDF Format Deutschesprache
Data Sheet Faytech Display in PDF Format in  English/German Language

Construction of the 19" Modular Housing for the DK4DDS  All IN ONE SDR TRX

 

In June 2012 I have been started with the construction of my Second SDR Tansceiver the DK4DDS  All IN ONE SDR TRX

Design goals for the DK4 DDS All IN ON SDR transceiver:

 

  • Fully integrated SDR TRX

  • Integrated VDU

  • Built in Power Supplies

  • Built in Computer

  • Service friendly

  • Enough space for future modifications

  • Easy to be modfied

  • Modular construction

  • Built in Modern 150 Watt Mosfet PA with professional Mosfets including low pass filters

99 % of the materials which are used for the mechanical construction of the project are comming out of my junk box or are used rest (scrap)materials I got for free at  the local industrial estate.
I have a simple work shop in our garage and don´t have use any expensive tools.
In my garage we have a simple workbench with a vise, and a upright drill. Stanley Knife for the sheet-metal working such as cutting and bending metal sheets of aluminium!

A small air compressor for my (paint)spray gun

Of course you need a lot of small tools such as:

Large range off metal drills
Plug taps to do tapping work,
Digital sliding gauge,
Set square, 
Sheet shears
Grinding devices

And very use full tool called:  a "hellicoil tool"


Yes,  you need a lot time and patienece  to construct manuafacture all the items listed below. 

But at the end you will be proud at the result you have generated.

front8_sdr_200.jpg (27291 Byte)

front6_sdr_200.jpg (30285 Byte)

sdr_marc2_housing_with_modules_front_7_inch_2.jpg (56843 Byte)

enclosure_not_painted_ready_front1.jpg (68459 Byte)

sdr_200_19_Inch_housing_under_construction_rear1.jpg (47307 Byte)

sdr_200pa-unit-ingebouwd.jpg (51741 Byte)

niet_gelakt_-chassis_met_hand_grepen_top_zonder_zonder _bodem_2.jpg (70650 Byte)

sdr_marc2_housing_with_modules.jpg (78021 Byte)

sdr_marc2_housing_with_modules_rear.jpg (50383 Byte)

enclosure_not_painted_ready_bottom_rear1.jpg (61897 Byte)

enclosure_not_painted_ready_bottom_1.jpg (61198 Byte)

enclosure_not_painted_ready_front1.jpg (68459 Byte)

enclosure_not_painted_ready_front2.jpg (60259 Byte)

mos_fet_pa_sdr_200_1.jpg (71310 Byte)

all_in_one_cpu_mouted _on_to Bottom_plaate.jpg (62716 Byte)

all_in_one_with_5_watt_sdr_module_ready1.jpg (46591 Byte)

all_in_one_with_5_watt_sdr_module_on test_1a.jpg (70000 Byte)

all_in_one_with_5_watt_sdr_module_on test_1.jpg (85743 Byte)

all_in_one_with_5_watt_sdr_module_ready_top_use.jpg (34786 Byte)

all_in_one_with_5_watt_sdr_module_on test_2.jpg (78118 Byte)

all_in_one_with_5_watt_sdr_module_on test_3.jpg (52933 Byte)

all_in_one_with_5_watt_sdr_module_on test_1a.jpg (70000 Byte)

Circuit Diagram of SWR Bridge for SWR Protection PA of the All IN ONE SDR TRX

dk4dds_tandem_match_coupler_ bridge.JPG (195390 Byte)

Down Load Circuit Diagram of SWR Bridge for SWR Protection PA of the All IN ONE SDR TRX

mini_swr_bridge_for_all_in_one_pa_protection_3.jpg (52349 Byte)

mini_swr_bridge_for_all_in_one_pa_protection_2.jpg (52303 Byte)

mini_swr_bridge_for_all_in_one_pa_protection_5.jpg (6875 Byte)

mini_swr_bridge_for_all_in_one_pa_protection_6.jpg (7741 Byte)

dk4dds100-watt_low_pass_unit_circuit_diagram_klein.jpg (21116 Byte)

Herunterladen von von Schaltbild Tieffpass Filter Mosfet Endstufe
Circuit Diagram Low Pass Filter Down Loaden

low_pass_filters_pa_all_in_one.jpg (109438 Byte)

low_pass-module_all_in_one3.jpg (61461 Byte)
Down Load Low Pass Filters Layout in PDF Format

Down Load de PCB File in Sprint 6.0 FormatDown Load the Sprint 6.0 PCB Viewer

 

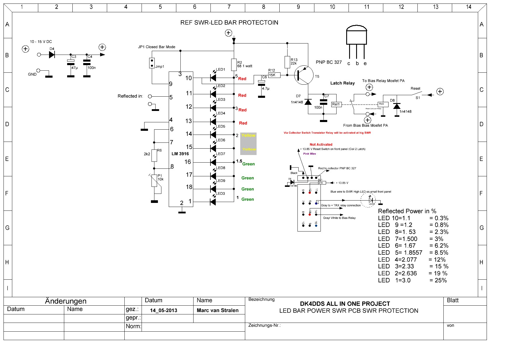
SWR PROTECTION MOS FET PA

This circuit diagram is using the reflected output voltage of the SWR sensor module.If the reflected voltage exceeds a certain maximum level the bias voltage will switch off completely by the Latch relay.

For example when the low pass filters in the wrong position or no antenna has been connected to the TRX PA.

After reseting the latch relay the bias voltage will return

The LED bar is mounted in the frontpanel of he TRX and will continously display, during transmission,  the reflected status. Very handy when tunning your antenna match box.

The reflected output voltage of the SWR sensor module is also be used  to control an opamp which controls the voltage bias level of the Mosfets during transmission.

There is also a second led bar on the front of the TRX displaying/monitoring continuously the RF power output.

.

led_bar_swr_power_indicator_protection_pcb_dk4dds_ver2.0_14_04_2013_pnp.JPG (248560 Byte)

Down Load Diagram

This is the single sided pcb lay out of the LED BAR indicator

This is the single sided pcb lay out of the LED BAR indicator in Sprint 6.0 Format
swr_led_display.JPG (579522 Byte)

Down Load the Sprint Layout PCB File

Down Load Sprint Layout Viewer

Down Load the Layout in JPG Format

low_pass-module_all_in_one2_bottom_side4.jpg (74877 Byte)

low_pass-module_all_in_one1.jpg (50810 Byte)

Test/adjustment of the low pass filters PCB with my Funk Amateur Netwerk Tester
Test und ableich von Tiefpassfilter Platine mit meien Funkamteur Netwerk Tester
test_low_pass_filters_with_netwerk_tester.jpg (82471 Byte)
Lowpass Filter adjustment & test with a homebrew  Networktester
Circuit Diagram Mosfet PA All in One  TRX
Schaltbild Mosfet Endstufe All in One TRX
200_Watt_PA_All_in_one.jpg (29295 Byte)
Schaltbild Herunterladen im PDF
Down Load Circuit Diagram in PDF Format

© 2013 DK4DDS

zurück zur Home Page

Back to UK Home Page